
| Interface | Description | 
|---|---|
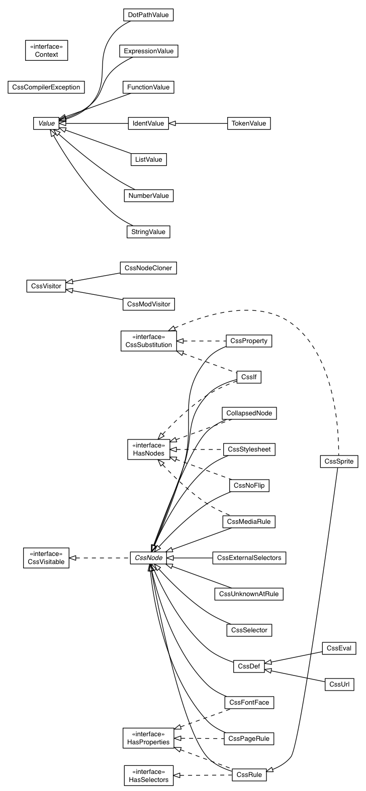
| Context | 
 The context in which a CSSNode visitation occurs. 
 | 
| CssSubstitution | 
 A tag interface that indicates that a CssNode may be used as a substitution
 value. 
 | 
| CssVisitable | 
 Allows traversal of a CSS tree. 
 | 
| HasNodes | 
 Indicates that the node contains other nodes. 
 | 
| HasProperties | 
 Something that has CSS properties. 
 | 
| HasSelectors | 
 Something that has CSS selectors. 
 | 
| Class | Description | 
|---|---|
| CollapsedNode | 
 This delegate class bypasses traversal of a node, instead traversing the
 node's children. 
 | 
| CollapsedNode | 
 This delegate class bypasses traversal of a node, instead traversing the
 node's children. 
 | 
| Context | 
 The context in which a CSSNode visitation occurs. 
 | 
| CssCompilerException | 
 Used by  
CssVisitor. | 
| CssDef | 
 A constant definition. 
 | 
| CssDef | 
 A constant definition. 
 | 
| CssEval | 
 A definition that is evaluated at runtime. 
 | 
| CssEval | 
 A definition that is evaluated at runtime. 
 | 
| CssExternalSelectors | 
 An AST node that allows the developer to indicate that certain class
 selectors appearing in the stylesheet should be considered external and not
 subject to obfuscation requirements. 
 | 
| CssExternalSelectors | 
 An AST node that allows the developer to indicate that certain class
 selectors appearing in the stylesheet should be considered external and not
 subject to obfuscation requirements. 
 | 
| CssFontFace | 
 Represents an  
@font-face declaration. | 
| CssFontFace | 
 Represents an  
@font-face declaration. | 
| CssIf | 
 A GWTCSS if statement. 
 | 
| CssIf | 
 A GWTCSS if statement. 
 | 
| CssMediaRule | 
 Represents an @media rule. 
 | 
| CssMediaRule | 
 Represents an @media rule. 
 | 
| CssModVisitor | 
 A visitor that can make structural modifications to a CSS tree. 
 | 
| CssModVisitor | 
 A visitor that can make structural modifications to a CSS tree. 
 | 
| CssNode | 
 The basic type that composes a CSS tree. 
 | 
| CssNode | 
 The basic type that composes a CSS tree. 
 | 
| CssNodeCloner | 
 Clones CssNodes. 
 | 
| CssNodeCloner | 
 Clones CssNodes. 
 | 
| CssNoFlip | 
 This is a container node to prevent the RTL visitor from affecting its child
 nodes. 
 | 
| CssNoFlip | 
 This is a container node to prevent the RTL visitor from affecting its child
 nodes. 
 | 
| CssPageRule | 
 A page rule in CSS. 
 | 
| CssPageRule | 
 A page rule in CSS. 
 | 
| CssProperty | 
 Maps a named property to a Value. 
 | 
| CssProperty | 
 Maps a named property to a Value. 
 | 
| CssProperty.DotPathValue | 
 Represents a sequence of no-arg method invocations. 
 | 
| CssProperty.ExpressionValue | 
 Represents a literal Java expression. 
 | 
| CssProperty.FunctionValue | 
 Represents a CSS function value. 
 | 
| CssProperty.IdentValue | 
 Represents an identifier in the CSS source. 
 | 
| CssProperty.ListValue | 
 Represents a space-separated list of Values. 
 | 
| CssProperty.NumberValue | 
 Represents a numeric value, possibly with attached units. 
 | 
| CssProperty.StringValue | 
 Represents one or more quoted string literals. 
 | 
| CssProperty.TokenValue | 
 Represents a token in the CSS source. 
 | 
| CssProperty.Value | 
 An abstract encapsulation of property values in GWT CSS. 
 | 
| CssRule | |
| CssRule | |
| CssSelector | 
 An opaque view of a selector. 
 | 
| CssSelector | 
 An opaque view of a selector. 
 | 
| CssSprite | 
 Represents a sprited image. 
 | 
| CssSprite | 
 Represents a sprited image. 
 | 
| CssStylesheet | 
 An abstract representation of a CSS stylesheet. 
 | 
| CssStylesheet | 
 An abstract representation of a CSS stylesheet. 
 | 
| CssSubstitution | 
 A tag interface that indicates that a CssNode may be used as a substitution
 value. 
 | 
| CssUnknownAtRule | 
 Represents a CSS at-rule that CssResource is unable to process. 
 | 
| CssUnknownAtRule | 
 Represents a CSS at-rule that CssResource is unable to process. 
 | 
| CssUrl | 
 A reference to a DataResource that results in a url expression being inserted
 into the generated CSS. 
 | 
| CssUrl | 
 A reference to a DataResource that results in a url expression being inserted
 into the generated CSS. 
 | 
| CssVisitable | 
 Allows traversal of a CSS tree. 
 | 
| CssVisitor | 
 The base class for visiting a CSS tree. 
 | 
| CssVisitor | 
 The base class for visiting a CSS tree. 
 | 
| HasNodes | 
 Indicates that the node contains other nodes. 
 | 
| HasProperties | 
 Something that has CSS properties. 
 | 
| HasSelectors | 
 Something that has CSS selectors. 
 | 
| Exception | Description | 
|---|---|
| CssCompilerException | 
 Used by  
CssVisitor. | 
Copyright © 2018. All rights reserved.